
【補聴器の購入費助成制度の実現に向けて】
昨日は、年金者組合のみなさんが金沢市に対して、加齢性難聴者の補聴器購入助成制度を創設してほしいと申し入れをしました。
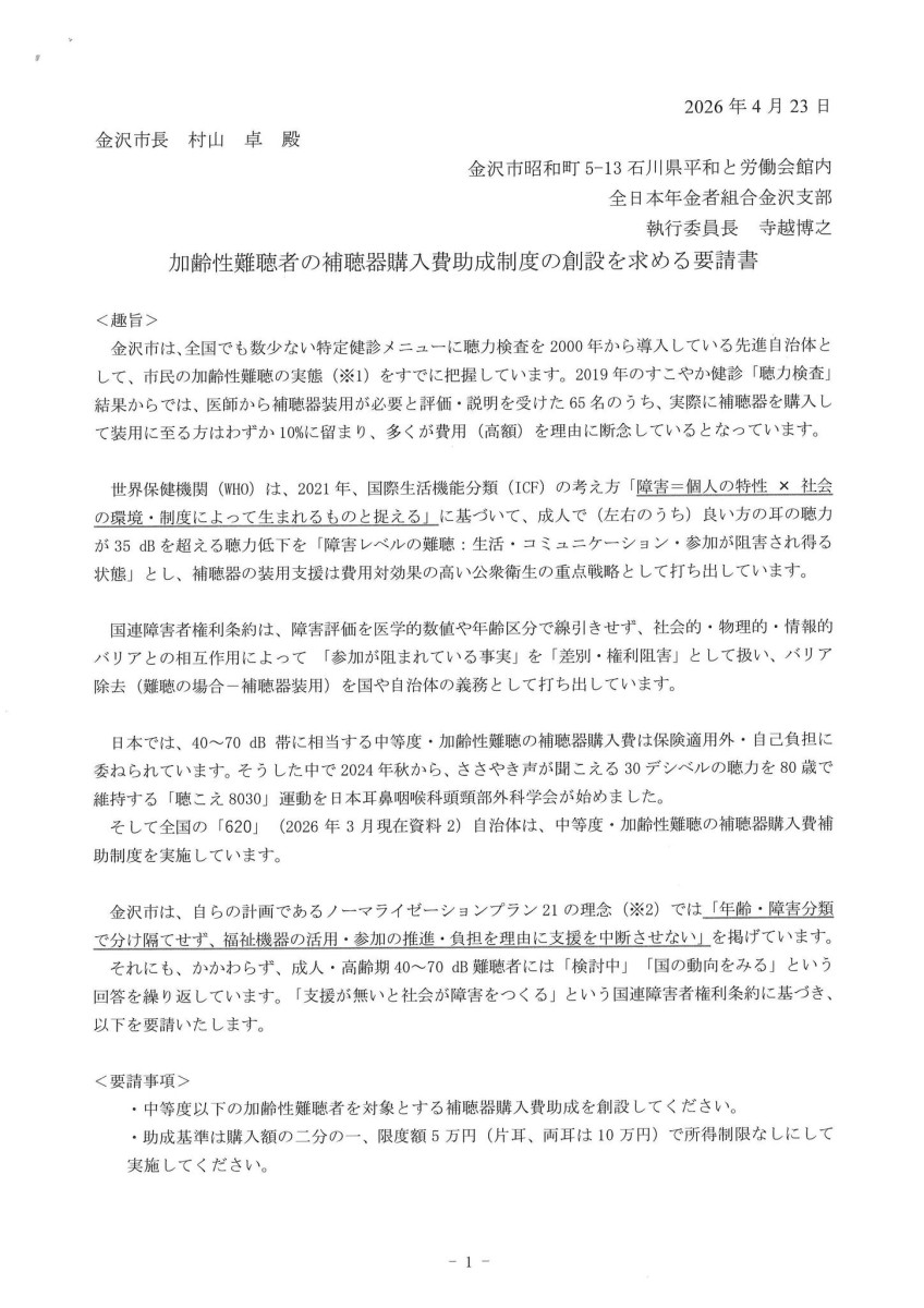
これまでの署名も取り組み累計4022筆が集まっており、上積み分も提出しました。


参加者のみなさんからは「補聴器を入れて半年だが両耳で48万円。年金の3,4か月分にもなりかなり思い切った。耳鼻科では中等度で若いうちに入れたほうが効果的で慣れも早いと言われた。もっとみんなが早めに購入できるようにしてほしい」「補聴器つけると本当によい。テレビも人の声もやかましいくらい聞こえるようになった。ただ、5年で交換だし、電池も高いし維持していけるか不安」「レジで店員さんの声が聞こえなくなってきて、難聴だと自覚している。全国では600の自治体、いよいよ県内でも白山市では来年度から実施と聴き金沢市でも早く創設してほしい。」
金沢市長は、私の議会質問の答弁でも「研究する」から「検討する」に考え方を深めています。あとは実施の決断です。引き続きみなさんと取り組んでいきます。