金沢市学童保育連絡協議会のみなさんが今年も金沢市に申し入れと意見交換を行いました。
学童保育は待機児童が出ている地域もありさらに整備が必要です。また、支援員の処遇が低く改善が求められます。
お子さんが放課後を安全安心に過ごすために、学童保育拡充が必要です。
学童保育は保護者や支援員の取り組みで法制化され、金沢市でもみなさんの取り組みで徐々に拡充されています。
ここ数年は人件費が引きあがり現場でも実感できるようになっています。
しかし近隣自治体では国の交付金を取り込んでさらに処遇改善をはかったり、民設を公設にする動きもあります。
引き続きみなさんとがんばります。
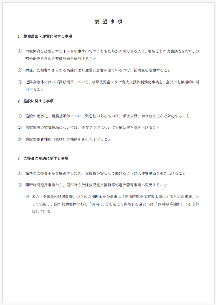
以下が要望書です。

